北極星環保網訊:
1、水與水處理
生產和生活中需要用到水,所用的水必須經過處理,使水質符合一定標準后才能使用;為了減少環境污染,生產或生活過程中使用過的水,也必須經過處理并符合一定的標準后才能排放;為了減少水的用量、節約用水,使用過的水也需要經過處理后才能回收再利用。所謂水處理(WaterTreatment),就是指應用物理、化學和生物等方法,使水質滿足生產、生活及環境要求的全過程。
水具有以下特點:化學穩定性好,不易分解;熱容量大,在常用溫度范圍內,不會產生明顯的膨脹或壓縮;沸點高,在通常使用條件下,在換熱器中不致汽化;水的來源廣泛,流動性好,易于輸送和分配,價格也較低。故而,目前在鋼鐵冶金、石油化工、電力、制漿造紙等眾多行業得到廣泛應用。
幾乎可以說,沒有哪一個生產性行業不用到水。
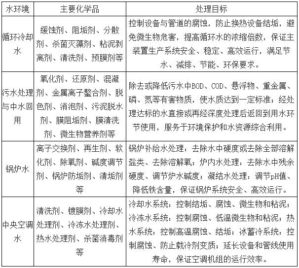
在工業生產中,水既可以作為生產原料,也可以作為工藝用水、鍋爐用水、洗滌用水和冷卻用水等,其中使用量最大的是冷卻水,大約占到工業用水的60%左右。如鋼鐵冶金工業中用大量的水來冷卻高爐、轉爐、電爐等各種爐體及相關設備;在煉油、化工、化肥、制漿造紙等生產中用大量的水來冷卻工藝物料、半成品和產品;在發電廠、熱電站則用水產生蒸汽以推動汽輪機發電,同時用大量的水冷卻凝汽器以回收凝結水;在紡織印染廠、化纖廠則用大量水來冷卻空調系統及冷凍系統。
不同用途的水,在不同的生產環境下,其處理要求也各有不同。如工藝用水的水質往往需要符合特定設備和工藝的需要;鍋爐用水的水質要求則根據鍋爐的工作壓力和溫度的不同而不同。而作為冷卻用水的水質要求又不同于工藝用水、鍋爐用水,如水溫要盡可能低一些、水的渾濁度要低、不易結垢、對金屬設備不易產生腐蝕以及不易滋生菌藻等。水質狀況的差異性和生產環節的特殊性,決定了水處理技術應用的專業性和適用性。
目前,作為工業用水的淡水水源主要來自于地表江河水、湖泊和水庫水以及地下水等。不同地區、不同季節、不同來源的水源,在含鹽量、pH值、總硬度、總堿度等水質組成方面存在巨大的差異,有時候甚至在同一條河流中上下游的水質也有很大的差異。如我國主要河流的水質中,黃河水含鹽量是閩江水含鹽量的10倍以上,而塔里木河水鎂的含量則是珠江水鎂的含量的800倍左右。為了滿足生產要求,必須對不同水源水質進行處理。水處理技術最初是為了解決工業生產的用水需求而產生的,但隨著經濟的發展和工業用水量的急劇增加,水的供需矛盾以及因工業排污而導致的環境污染逐漸成為社會關注的重點,通過水處理以提高水的重復利用率進而達到節約用水、減少污水排放、降低環境污染目標,成為了水處理技術服務行業新的課題。因此,水處理不僅對工業生產十分重要,對節約用水、降低環境污染同樣起著十分重要的作用。
2、水處理行業分類
水處理領域涉及的范圍十分廣泛,構成了一個龐大的產業,凡從事與水處理相關的技術研究、藥劑生產、設備制造、工程建設、技術服務、運行管理的企業或單位都屬于水處理行業的范疇。按照相關企業所提供的產品或服務的不同,可分為水處理化學品的制造和銷售、水處理設備的制造和銷售、水處理工程的設計、建設與施工以及水處理服務、水處理設施運行與管理等。
水處理產業價值鏈劃分
其中:原材料、化學品生產為水處理劑的制造技術,屬于化工生產技術;解決方案和現場服務為水處理劑的應用技術,為水處理技術。
原標題:2017中國水處理市場競爭現狀及發展趨勢分析【圖】